近日,浙江省市场监管局正式发布2019年度浙江省专利项目绩效评价(省专利奖)获奖榜单。
一、2019年度浙江省专利金奖
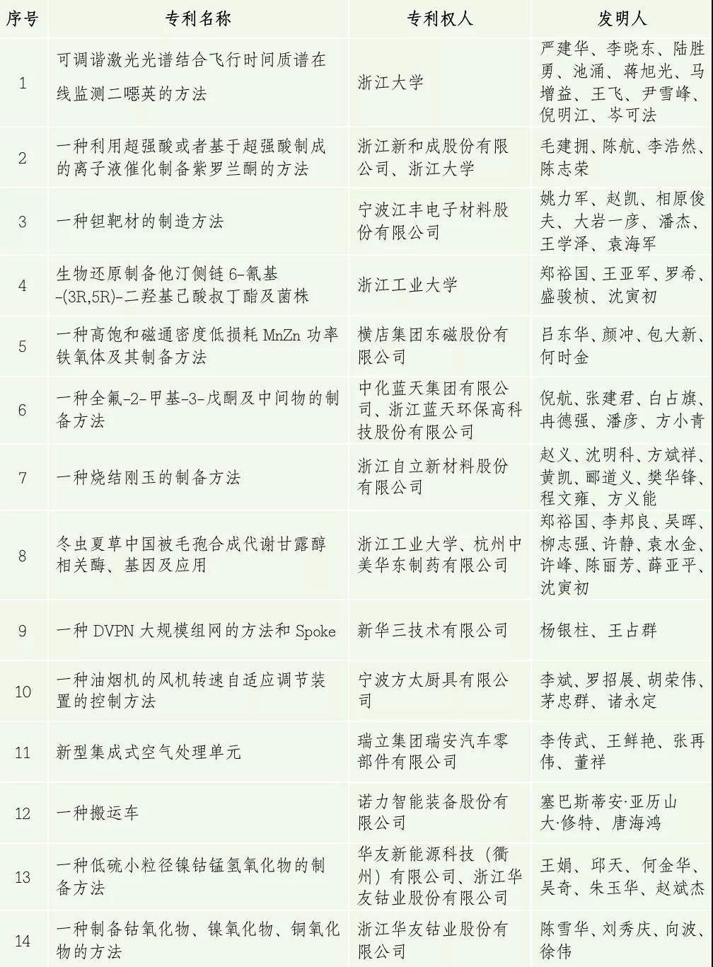
二、2019年度浙江省专利优秀奖
该榜单由各市市场监管局、国家知识产权示范园区、国家知识产权示范企业、高等学校、科研院所、省属单位、两院院士等推荐申报、自荐,经形式审查、专利评议、网上评审、现场答辩、结果公示等程序,对申报专利从文本质量、技术(设计)先进性、经济效益、管理保护水平等方面量化评价后,最终44个专利上榜获奖。
三、企业高校自主创新同向发力
企业创新主体地位进一步提升和巩固,高校创新同向发力。2019年度省专利奖中,第一专利权人中企业39家,共获得11项专利金奖、29项专利优秀奖。高校3所,获得3项专利金奖、1项专利优秀奖,分别是浙江工业大学(2项专利金奖)、浙江大学(1项专利金奖)、浙江农林大学(1项专利优秀奖)。
技术创新是企业发展的源动力。中化蓝天集团有限公司在实施金奖专利“一种全氟-2-甲基-3-戊酮及中间物的制备方法(ZL201380030455.1)”前,全氟-2-甲基-3-戊酮产品基本被美国3M公司垄断,该专利自2018年3月开始至2019年7月实施以来,不但满足了国内市场的需要,还打开了国际市场,出口东南亚、中东和俄罗斯等国家,新增出口额1400万元。
同时,企业和高校、科研院所密切协作,从技术创新到运用同步推进特点明显。浙江大学的金奖项目“可调谐激光光谱结合飞行时间质谱在线监测二噁英的方法(ZL200510023260.1)”深度契合国家发展战略,该专利技术在杭州、宁波、台州、淄博、重庆等多地的企业项目中获得了应用,旨在解决垃圾焚烧炉焚烧烟气中痕量二噁英无法实时在线测量的国际性难题,为绿水青山提供了最新的互联网技术支撑。
四、获奖专利凸显强大核心竞争力
获奖专利核心竞争力优势明显,成为实现产业链高价值运用、推动经济社会发展的重要支撑。据不完全统计,14项金奖专利产品(技术)自行实施或授权实施,共实现销售额716.34亿元、新增利润120.34亿元。
其中,金奖专利“一种利用超强酸或者基于超强酸制成的离子液催化制备紫罗兰酮的方法(ZL201210424031.0)”经济效益非常显著,为浙江新和成股份有限公司带来的近75亿的销售额,48亿的利润和49亿元的出口额,成为了全球重要香料单体和脂溶性营养素产品供应商,实现了相关产业从依赖进口到主导国际市场的根本转变。金奖专利“一种钽靶材的制造方法(ZL201310379942.0)”,国际CMC委员会2017年度统计显示“江丰电子半导体用超高纯金属溅射靶材产品市场占有率为13%”,全球排名第二。
五、战略新兴产业更加注重高价值专利布局
从获奖专利产业分布来看,14项金奖专利中,新材料领域5项,生物医药领域和机械自动化领域各3项,环境保护、新一代信息技术、化工领域各1项。业内专家表示,这反映了新材料、生物医药、新一代信息技术等高新技术产业和战略性新兴产业在高质量发展的道路上正大步向前。
近年来,我省战略性新兴产业十分注重高价值核心专利布局。横店集团东磁股份有限公司在高饱和磁通密度、低损耗的MnZn功率铁氧体方面已获得21项发明专利,此次金奖专利“一种高饱和磁通密度低损耗MnZn功率铁氧体及其制备方法(ZL200610051943.2)”正是其专利组合中的核心专利。该公司通过申请专利,构建专利组合,形成了对创新产品的全方位、立体、多重保护,实现了在软磁铁氧体领域从追赶标杆到相关领域成为标杆,使公司成为目前国际上最大的软磁铁氧体生产基地。新华三技术有限公司的金奖专利“一种DVPN大规模组网的方法和Spoke(ZL201210033621.0)”巩固了其在路由器领域的市场占有率。根据第三方咨询机构IDC和赛迪发布的市场统计报告,从2011年至2017年,新华三路由器和防火墙产品在中国企业网市场占有率多年排名前三。
浙江省市场监管局有关负责人表示,浙江省专利奖每年评选一次,旨在鼓励和表彰为技术创新及我省经济社会发展做出突出贡献的专利权人和发明人。该奖项自2016年设立以来,已成功举办4届评选,对于激发我省企事业单位的创新热情,优化专利布局,注重核心专利培育,起到了重要的示范引导作用,为我省高质量发展提供了强大源动力。
